IPCC及其第六次评估周期
发布日期 :2026-01-05█ 李婧华 编译
政府间气候变化专门委员会(IPCC)是牵头评估气候变化的国际组织,它是由世界气象组织(WMO)和联合国环境规划署(UNEP)共同建立的。IPCC向决策者提供气候变化科学依据,气候变化影响和未来风险以及选择适应和减缓的定期评估。IPCC不开展研究,它来确定哪些是科学界的共识,哪些有分歧以及需要进行的下一步研究工作。IPCC建立起了科学家与决策者之间的伙伴关系,使得其工作为决策者提供了可靠的来源(图1)。由于IPCC的科学性质和政府间性质,使其有独特的机会为决策者提供严格和均衡的科学信息。通过批准IPCC的报告,各国政府承认其科学内容的权威性。因此,IPCC的工作与政策具有相关性,但又对政策保持着中立关系,不对政策作任何指令或规定。 目前IPCC正处于第六个评估周期。9月6日,IPCC在加拿大蒙特利尔召开了第46次全会。会议发布了IPCCAR6三个工作组报告大纲、主席愿景和《IPCC手册》。本文结合《IPCC手册》(见附录2)及其网站信息(见http://www.ipcc.ch/index.htm),向读者介绍此次评估周期的最新进展。
自1988年成立以来,IPCC已编写了五套多卷册评估报告,目前IPCC正处于第六个评估周期。9月6日,IPCC在加拿大蒙特利尔召开了第46次全会。会议发布了IPCCAR6三个工作组报告大纲、主席愿景和《IPCC手册》。本文结合《IPCC手册》(见附录2)及其网站信息,向读者介绍此次评估周期的最新进展。

自1988年以来,IPCC除发布了五份综合评估报告外,还就特别专题发布特别报告,诸如关于航空、气候变化的区域影响、技术转让、排放情景、土地利用、土地利用变化与林业、二氧化碳捕获与封存,以及有关保护臭氧层与全球气候系统之间的关系。IPCC发布方法报告,为编制国家温室气体清单制订相关方法和指南。这有助于UNFCCC及其京都议定书缔约方起草国家温室气体源排放和汇清除清单。
2013—2014年,IPCC第五次评估报告(AR5)定稿(图2),其主要发现有:
•人类对气候系统的影响是明确的
•人类越是扰乱气候,越将面临严重、普遍和不可逆转的影响
•人类有办法限制气候变化,并建立更加繁荣和可持续的未来

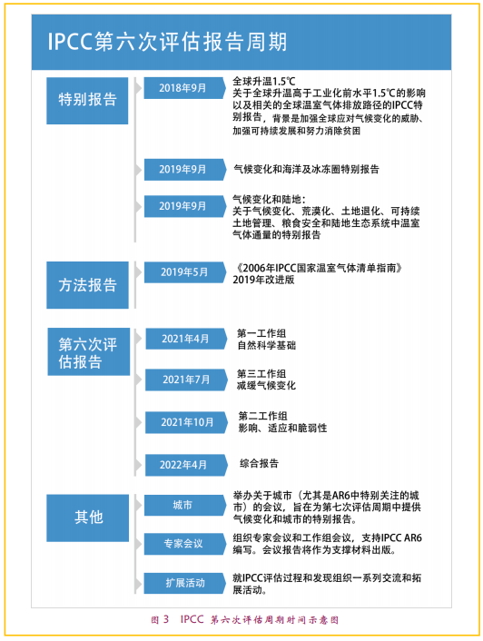
IPCC目前正在进行第六次评估周期(图3),在这个周期内,委员会将编写三份特别报告、一份国家温室气体清单方法报告、以及第六次评估报告(AR6)。2016年4月举行的IPCC第43次届会上,IPCC接受了《联合国气候变化框架公约》(UNFCCC)的邀请,将在2018年完成一份特别报告《全球升温1.5℃:关于全球升温高于工业化前水平1.5℃的影响以及相关的全球温室气体排放路径的IPCC特别报告,背景是加强全球应对气候变化的威胁、加强可持续发展和努力消除贫困》,主要内容是关于全球变暖低于1.5℃和全球温室气体排放路径。另外两个特别报告是《气候变化和海洋及冰冻圈特别报告》和《关于气候变化、荒漠化、土地退化、可持续土地管理、粮食安全和陆地生态系统中温室气体通量的特别报告》。
此次届会上还商定,AR6综合报告将于2022年按照一定的程序(图4)编辑完成,及时提供给UNFCCC全球盘点,届时各国将审查其在实现全球变暖远低于2℃的目标方面取得的进展情况,同时努力将其限制在1.5℃。AR6三个工作组的报告将于2021年编写完成。


- 联系我们
- 联系电话:(010)68409247 68407975
- 主办单位:中国气象局气象干部培训学院
- 地址 : 北京市中关村南大街46号中国气象局气象干部培训学院 邮编 : 100081