NOAA云战略(2019—2024)——最大化 NOAA 云服务的价值(公众意见稿)
发布日期 :2026-01-05◼ 郑秋红 译
目的和范围
本文档定义了指导 NOAA 采取和利用云服务的战略。该战略对变化进行了假设,并要求对 NOAA 的 IT 环境的现代化采取新的思路。传统上,现代化方案从遗留体系架构开始,然后评估体系架构替代方案以满足需求。该战略则需要一个完全不同的、相反的方法——一种从最终状态架构开始的方法(具体地说,一个多供应商、多租户商业云环境),接下来是需求和商业案例分析,以确定云需求的适用性,如果合适,就确定需求的架构最佳排列方式(例如,私人、混合、公共)。传统的方法是渐进式的,并倾向于延续传统的烟囱式的基础设施,而新方法则拥抱变化,并为协作和共享资产(包括基础设施和数据)创造了重要的机会。
作为 NOAA 的一种全新的、从根本上不同的方法,该战略认识到了固有的风险,包括意外后果的风险。为了减少这种风险和类似风险,该战略需要智能迁移,从成本、进度和性能角度对可行的体系架构替代方案进行全面而客观的评估。此外,仔细地考虑其他可能带来意外后果的因素是至关重要的。
该战略为 NOAA 云服务构建了默认体系架构最终状态;提供了迁移到云的统一方法;促进基于需求、商业案例和最佳实践的智能转移;并支持广泛共享解决方案。
范围包括云部署模型(例如,私有、社区、混合、公共)和云服务模型(例如, IaaS, PaaS and SaaS)的完整连续体1 。该战略提供了一种基于共识的方法来指导后续规划和实施阶段的决策,而不限制或规定“如何”实现远景,如下所示。

实现远景所需的详细规划和具体决定不在本文件的范围内,但在以后各阶段将有所涉及。例如,特定的架构备选方案和针对给定需求集选择最合适的备选方案的指南将在云实施计划(Cloud Implementation Plan)(也称为“云路线图”)中列出,并在规划阶段开发。同样,在规划阶段将定义其他关键的驱动因素,如可操作的云代理功能。
该战略与新兴的联邦数据战略(Federal Data Strategy)一致,并利用了联邦云计算战略(Federal Cloud Computing Strategy)的原则、授权和最佳实践。
战略势在必行
环境数据是 NOAA 的基石,几乎支撑着 NOAA 任务的所有方面。与 NOAA 的主要优先事项(如减少极端天气事件的影响并促进蓝色经济)一致, NOAA 的数据也是一项重要的国家资产,服务于工业界、学术界、其他政府机构和公众等众多利益相关者。要使 NOAA 的能力与利益相关者不断变化的需求保持一致,就需要合作和伙伴关系(如在 NOAA 大数据项目中领先实行的那样),以利益相关者希望的方式交付数据和服务。
——————————————
1 该战略涵盖了从电子邮件和网站托管到专业的高性能计算的所有应用范畴。
NOAA 的数据非常庞大、复杂和分散, 反映了 NOAA 任务的多样性和足迹。同样,处理、存储和传播 NOAA 数据的系统和基础设施是复杂的、分布式的,且大部分是烟囱式的。在可预见的未来,随着新的观测系统和数据采集能力的出现, 数据量和速度预计将呈指数级增长,这将需要大大提高能力和财力来扩大 IT 基础设施和服务的规模,以支持这种增长。实现基础设施的现代化需要利用云服务作为解决方案,以满足未来的需求。广泛采用云服务既是一项重大投资,也是一项变革管理挑战。与此同时,采用云是一个机会,一个转折点, NOAA 可以使数据存储和传播现代化, 而不仅仅是将现有系统转移到云上。 为正确的情况应用正确的体系架构是必要的。虽然云服务可能不是所有需求的最佳解决方案,但是所有 NOAA IT 投资决策都应该充分、可靠地考虑云作为潜在的替代方案。
这些现实给 NOAA 带来了复杂的挑战和新的机遇,而这些技术机遇许多都体现在“云”计算服务中。 NIST 800-145 将云计算定义为“一种模型,它支持对可配置计算资源(例如网络服务器、存储、应用和服务)的共享池进行无所不在的、方便的、随需应变的网络访问,可以用最少的管理工作或服务提供者交互来快速供应和发布这些资源。”随着服务的成熟,提供计算能力的商业云服务已经成熟,为解决数据增长和管理挑战创造了有利的环境和手段。

现有的一系列商业上可用的解决方案和服务模式,包括自有的、租赁的和协作的公共/私人伙伴关系。鉴于云服务的预期效益和多样性,以及 NOAA 不断增长的科学计算需求,考虑这些服务的利用如何影响有限的预算和资源是至关重要的。利用成熟的云能力和新兴的技术(如大数据分析和人工智能),从拥有的数据中获取额外的价值,更好地服务于客户,这是势在必行的,只要有好的商业案例。
未来状态、愿景和成功驱动力
期望的最终状态是所有 NOAA IT 服务托管在多租户商业云计算环境中, 对使用其他构架方法(例如私有云、混合云等) 来托管服务尚缺乏合理的(例如安全需求、延迟问题、成本等) 和深思熟虑的决定。 默认的 NOAA 架构是一个代理的、多供应商、多租户的 FedRAMP商业云平台。
早期的 NOAA 云采纳者和引领者已经证明了云解决方案对于各种任务需求的可行性。该愿景建立在这些工作的基础上,旨在使所有 NOAA 利益相关者和项目能够利用一套企业级云服务来实现其使命,除非他们的特定需求和商业案例分析确定云不是最佳解决方案。

实现愿景的成功驱动因素包括:
∙ NOAA 领导层支持加速向云转型
∙ 优先的预算和投资
∙ 有效的治理机制
∙ 联邦云计算战略结盟
∙ 包含内部和外部客户
∙ 高级、最新的云架构
∙ 基于共识和开放标准的框架和解决方案
∙ 实用操作指南,以告知云适用性、平台选择和过渡决策
∙ 现代软件开发方法
∙ 融入适应性变革管理
∙ 云优化安全策略和工具集
∙ 估算云迁移成本、托管成本和投资回报率(ROI)的标准框架,以及防止成本超支的最佳实践
∙ 最小化数据出口成本和云间数据迁移障碍的有效方法
∙ 积极、训练有素、灵活的员工队伍
∙ 发展 NOAA 文化,包括敏捷性、学习和创新
NOAA的云战略目标
云战略包含五个目标,它们共同推动 NOAA 朝着利用云服务的潜力来推进任务的方向改变和定位。
1. 通过快速采用基于云的服务实现创新
利用最佳实践和建立伙伴关系来推动创新,支持NOAA 的使命并满足利益相关者的需求。创新对于维持和发展 NOAA 世界级的研发(R&D)和经营能力尤为重要。在 NOAA,通过诸如快速系统供应和处理、安全管理的自动化、方便访问的机器学习和分析工具、数据集成、利用原生云功能,以及减少试验新技术投资风险的付费使用成本核算模型等,来促进云计算服务创新。
2. 驱动向云智能迁移
云迁移决策应该基于任务需求和好的商业案例,并通过适用性分析来确认基于云的替代方案是可行的。仔细和彻底的分析对于验证和为需求选择最合适的平台是至关重要的。应用联邦云计算战略建议,以经济有效的方式开展适当的云资源和服务的迁移。在迁移到云之前,应该评估功能是否适合云主机。仔细考虑向云迁移的重构/优化遗留系统的策略、影响和好处。
3. 确保安全和广泛地访问云服务
扩大对 NOAA 数据的访问以释放其全部价值,同时提高支撑 NOAA 任务的信息系统和数据的安全性。充分考虑国家安全、 PII/BII 和信任问题,利用、继承和增强(根据需要) FedRAMP提供的安全控制,以确保数据、应用系统和云服务的可用性、完整性和机密性。
4. 为云共享服务提供有效的治理
得到 NOAA 实质性和多学科广泛参与的云治理,提供了一个云使用的战略框架,并促进了实施的一致性。治理既发生在战略级别(例如,政策、云供应商和经纪模式的选择)也发生在操作级别(例如,云运行)。治理还鼓励协作行为,促进最佳实践,建立性能指标,促进遵从性,并集中传递和协调 NOAA 的云活动。有效的治理还提供了管理机制,以确保在 NOAA的年度预算限制范围内按需使用基于云的计算服务。
5. 授权从事云工作的员工
确保员工拥有应用云技术所需的技能、能力、权威和信息,以支持 NOAA 在所有部门和办公室的任务。通过利用顶尖人才在工作场所寻找的技术,提高 NOAA 在就业市场的竞争力。为了吸引、留住和培养人才,利用联邦云计算战略 IV. 劳动力(https://cloud.cio.gov/strategy/)中概述的劳动力建议。
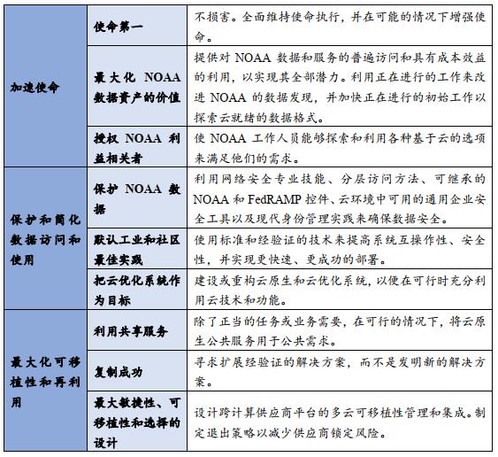
指导原则
以下原则提供了对云转换、操作和管理决策进行优先级排序和优化的指南。这些原则适用于从战略到战术实施的所有层面:
附件 1 “原汁原味” 译文原文
1.1 NOAA Artificial Intelligence Strategy.pdf
1.2 NOAA Unmanned Systems Strategy.pdf
1.3 NOAA ‘Omics Strategy.pdf
1.4 Draft NOAA Cloud Strategy.pdf
- 联系我们
- 联系电话:(010)68409247 68407975
- 主办单位:中国气象局气象干部培训学院
- 地址 : 北京市中关村南大街46号中国气象局气象干部培训学院 邮编 : 100081