决议草案4.1/1(Cg-Ext.(2021))附录
发布日期 :2026-01-05附录1 特定学科和领域针对核心资料和推荐资料的做法
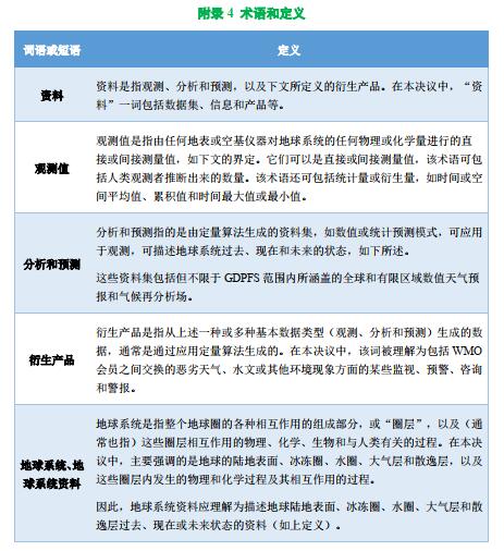
目的
本附录列出了会员应在免费和无限制的基础上交换的最低限度的核心资料,以支持其为保护生命财产以及为所有国家的福祉而提供的服务。
此外,文中还确定了会员也应交换的某些推荐资料,以支持地球系统监测和预测工作。
不断变化的资料问题:从来源、分布、所涵盖的变量和技术方面来看,地球系统资料是一个迅速扩大和发展的领域。WMO《新兴数据问题指南》(WMO-No.1239)中提供了相关的专题指导。这些指南将定期进行审查和更新,随着时间的推移,审查可能会将更多的资料类型纳入本政策,作为核心或推荐资料。
本附录的范围是描述地球系统过去、现在和未来状态的资料(见附录4),包括实时或近实时交换的资料以及历史或档案来源的资料。
本附录的其余部分列出了下列地球系统学科/领域的核心资料和推荐资料:
1.天气
2.气候
3.水文
4.大气成分
5.冰冻圈
6.海洋
7.空间天气
每个学科/领域都有其自己的核心资料类别和实践集,并酌情有子类别,如观测值和衍生产品。为便于参考,下文对其进行了总结和分类。重要的是,地球系统监测和预测方法的成功实施将取决于所有类别,因为它们之间是密切相关的。
1.天气相关数据
本节列出了支持WMO会员开展天气监测和预测工作所需的观测数据和其他数据。这些数据一般根据具体应用情况,以实时或近实时的方式进行交换。
1.1核心观测资料:
1.1.1地基:
全球基本观测网(GBON)提供的观测资料及其他观测资料,详见《WMO全球综合观测系统手册》(WMO-No.1160)。
1.1.2空基:
(a)经与运行卫星的会员或相关卫星运行方商定,为确保NWP产品的性能和质量所需的卫星数据,列于《WMO全球综合观测系统手册》(WMO-No.1160);
(b)经与运行卫星的会员或相关卫星运行方商定,为支持临近预报应用包括制作预警和咨询产品所需的卫星数据,列于《WMO全球综合观测系统手册》(WMO-No.1160)。
1.2其他核心资料:
(a)由全球数据处理和预报系统(GDPFS)的指定制作中心的全球NWP系统提供的全球分析和预报场,详见《全球数据处理和预报系统手册》(WMO-No.485);
(b)由GDPFS指定的制作中心NWP系统提供的有限区域分析和预报场,详见《全球数据处理和预报系统手册》(WMO-No.485);
(c)由WMO授权的中心根据《WMO技术规则》发布的所有关于公共安全(保护生命财产)的监视、咨询和指南产品。
1.3推荐资料:
(a)区域基本观测网(RBON)提供的所有现有观测资料,详见《WMO全球综合观测系统手册》(WMO-No.1160);
(b)除已经根据特定的许可证或条款和条件共享之外的,由会员指定的预警和警报部门发布的所有其他关于公共安全(保护生命财产)的监视、咨询、预警和警报。
2.气候
请注意,天气、冰冻圈、水文、大气成分和海洋部分涵盖了一些核心气候资料。核心资料包括了解气候变化、评估对生命、生计和财产的相关影响和风险以及支持气候服务所需的当前和历史时间序列数据。资料应及时提供,暂定最长延迟一年。
2.1核心观测资料:
(a)全球气候观测系统(GCOS)高空网络(GUAN)和GCOS地表网络(GSN)台站提供的测量数据(另见1.1.1(a));
(b)《高质量全球气候数据管理框架手册》(WMO-No.1238)中确定的气候数据;
(c)《WMO全球综合观测系统手册》(WMO-No.1160)中全球气候观测系统(GCOS)所定义的基本气候变量(ECV),范围是会员以数字形式保存的数据。
2.2其他核心资料:
《全球数据处理和预报系统手册》(WMO-No.485)中所列的由GDPFS中心提供的气候再分析场。
2.3推荐资料:
会员应交换《WMO全球综合观测系统手册》(WMO-No.1160)中确定的所有气候数据,并鼓励所有数据持有者共享其气候数据。
3.水文
本节列出的资料,包括(近)实时数据、历史时间序列和汇总数据,这些数据是全球水文循环知识的基础,这些知识对以下几方面至关重要:应用这些知识支持和保护生命和健康、确保经济繁荣和福祉、通过开展业务水文工作有效地管理资源。
3.1核心观测资料:
(a)基准网络台站的观测资料,将在全球水文观测网中详细说明,随后纳入WMO《技术规则,第三卷,水文》(WMO-No.49)及其附录中并进行具体说明;
(b)经与运行卫星的会员或相关卫星运行方商定并在《WMO全球综合观测系统手册》(WMO-No.1160)中确定,确保水文预报和展望的性能和质量所需的所有卫星数据。
3.2其他核心资料:
通过GDPFS中心向用户提供全球和区域(大流域或经济区)水文模式和与水有关的气候再分析场的数据,详见《全球数据处理和预报系统手册》(WMO-No.485)。
3.3推荐资料:
(a)用户为履行WMO《技术规则,第三卷,水文》(WMO-No.49)所确定的国家水文部门的日常职能而需要水文观测站开展的所有观测;
(b)了解水文循环和预报不同尺度的集水区的水流或未来水量所需的其他数据,重点是确定集水区的水量平衡、地下水动态、湖泊、水库或冰川;
(c)根据《WMO技术规则》发布的所有咨询和预警。
4.大气成分
本节涉及全球大气监视网计划的观测部分以及全球各地制作的关于大气化学成分和相关物理特性的其他信息。这些数据可支持多种应用,是减少对社会的环境风险,满足环境公约的要求,加强预测气候、天气和空气质量的能力,并促进支持环境政策的科学评估8所必需的。
4.1核心观测资料:
(a)《WMO全球综合观测系统手册》(WMO-No.1160)中定义的大气成分变量的所有观测数据,特别是第1.2.2节中提到的六个重点领域:臭氧、温室气体、活性气体、气溶胶、紫外线(UV)辐射和总大气沉降;
(b)由会员指定的预警和警报部门根据《WMO技术规则》发布的所有关于公共安全(保护生命财产)的监视、预警、咨询和警报产品。
4.2推荐资料:
(a)上文第4.1节中列出的所有数据,对于这些数据而言,数据提供方受需要数据许可证的政策约束;
(b)放射性核素和太阳辐射的辅助观测和模拟数据,因为它们可作为大气传输和/或海洋-陆地-生物大气交换的示踪剂或影响大气中的化学反应。
5.冰冻圈
本节提到了关于雪、淡水和海冰、冰川和冰帽、多年冻土和季节性冻土、冰盖、冰架和冰山等冰冻圈监测数据,均是特定应用所必需的。
5.1核心观测资料:
下列文件中明确的关于冰冻圈或影响冰冻圈的过程的所有相关观测资料(外场、地表、空中和卫星遥感):
(a)《WMO全球综合观测系统手册》(WMO-No.1160);
(b)《海洋气象服务手册》(WMO-No.558);
(c)《技术规则,第三卷,水文》(WMO-No.49);
(d)《高质量全球气候数据管理框架手册》(WMO-No.1238)。
——————————————
8包括《巴黎协定》(2015年)和《保护臭氧层维也纳公约》(1985年)中规定的义务。
5.2其他核心资料:
(a)由全球NWP系统和在GDPFS主持下运行的其他全球或区域处理中心提供的所有相关冰冻圈分析、预测和气候再分析场,详见《全球数据处理和预报系统手册》(WMO-No.485);
(b)由会员指定的预警和警报部门根据《WMO技术规则》发布的所有关于公共安全(保护生命财产)的监视、预警、咨询和警报产品。
5.3推荐资料:
5.1节和5.2节中未列出的其他相关冰冻圈资料。
6.海洋
本节列出了从公海到海岸的海洋水内水上以及海面的外场和遥感观测资料,以及为海洋监测和预测以及为其他各种地球系统应用提供必要数据的其他资料。
6.1.核心观测资料:
(a)《WMO全球综合观测系统手册》(WMO-No.1160)中确定的海洋气象和海洋观测资料;
(b)所有其他物理性全球海洋观测系统(GOOS)9基本海洋变量(EOV)和物理海洋领域全球气候观测系统ECV,其中一些已列入上文第2节(气候)中,作为GOOS观测网络、计划或项目的一部分,与政府间海洋学委员会(IOC)海洋资料交换政策(IOC第XXII-6号决议)相一致。
6.2其他核心资料:
(a)在GDPFS主持下运行的全球NWP系统提供的海洋分析和预测场数据,详见《全球数据处理和预报系统手册》(WMO-No.485);
(b)由GDPFS全球处理中心提供的所有海洋再分析场;
(c)由会员指定的预警和警报部门根据《WMO技术规则》发布的所有关于公共安全(保护生命财产)的监视、预警、咨询和警报产品。
6.3推荐资料:
(a)在指定的GOOS活动之外收集的物理性GCOSECV和GOOSEOV观测资料;
(b)所有其他观测到的生物地球化学和生物/生态系统GCOSECV和GOOSEOV;
(c)pH值、叶绿素-A、悬浮颗粒和下行辐照度的观测资料,这些对于解决与海洋/气候有关的重大科学和社会问题至关重要。
7.空间天气
本节提到了提供基本业务空间天气服务所必需的空间天气资料(核心)。应当指出,空间天气目前正在被全面纳入WMO全球综合观测系统(WIGOS),并在WMO相关文件中有更详细的说明。目前,全球和区域空间天气服务需要近实时地交换空间天气地基观测和空基观测资料,这些服务是根据各中心之间的双边和多边资料交换协议运作的。然而,随着业务空间天气服务的迅速发展和进一步建立,未来几年对全球协调交换空间天气资料的需求将大大增加。需要考虑进行这种交换的三大类资料是:
——————————————
9GOOS是由UNESCO政府间海洋学委员会、世界气象组织、联合国环境规划署和国际科学理事会共同发起的。它与海洋观测框架保持一致,旨在根据加强和简化全球海洋观测系统实现基本海洋变量方法。(IOC第XXVI-8号决议)。
7.1地基:
提供基本业务服务的业务性空间天气中心,如国际空间环境服务组织(ISES)区域预警中心所需的所有观测资料,详情见GBON,将在《WMO全球综合观测系统手册》(WMO-No.1160)中进一步具体说明,以及《WMO空间天气指导说明》中列出的数据;
7.2空基:
经运行卫星的会员或相关卫星运行方同意并由CGMS基线所反映的基本业务空间天气服务的性能和质量所需的所有卫星数据,这些数据后来被纳入《WMO全球综合观测系统手册》(WMO-No.1160),以及《WMO空间天气指导说明》中列出的数据;
7.3其他资料:
(a)国家空间天气业务部门提供的分析和预测场;
(b)国家空间天气业务部门提供的公共安全(保护生命财产)咨询和预警产品。
附录2 会员应用WMO资料政策的指导原则
1.目的
1.1这些指南的目的是帮助各会员,特别是通过其国家气象水文部门(NMHS)与其他国内伙伴的合作,最大化其联合用户从免费和无限制地交换地球系统资料中获得的利益,正如WMO资料政策所阐明的那样。虽然WMO的主要职责是在气象和相关的地球系统资料方面进行国际合作,但许多NMHS的国内作用目前正在发生重大变化,WMO的许多会员已要求就其NMHS和国内伙伴应如何在更大国内范围内就地球系统监测和预测的数据采取行动提供指导。
1.2本附件借鉴了《WMO全球综合观测系统指南》(WMO-No.1165)第7章,其中更详细地讨论了就观测数据在国内合作的许多方面。为便于参考,这里撷取了一些要点,并酌情扩展,纳入了其他类型的地球系统资料。(地球系统资料的定义见附件4)。
2.当前背景
2.1从历史上看,WMO的政策文件和规章性材料并没有始终如一地区分WMO会员(根据WMO公约,WMO会员是指国家和地区)及其NMHS。在WMO成立初期,这种区分是没有必要的,因为在大多数国家,NMHS不仅是气象资料和服务的唯一国家提供者,也是气象资料的主要国内用户。
2.2今天,在许多WMO会员中,NMHS的作用和职责问题已变得更加复杂。一个典型的NMHS现在不仅负责观测和预测天气,而且还负责越来越多的其他密切相关的服务和应用领域。同时,NMHS通常也不再独自在全国范围内开展气象观测和预报活动,其许多其他活动领域也可能是如此。
2.3NMHS与这些其他运行方合作符合其利益,这些运行方可能包括各部委下属的不同政府机构、私营公司、非营利组织、学术界,甚至是公民个人,以便能够将其服务建立在尽可能全面的观测数据集基础上。这就需要解决与数据质量、数据格式、通信线路和数据储存库有关的技术问题,并就资料政策达成协议。免费和无限制地获取NMHS制作的地球系统监测和预测资料显然也符合潜在的合作伙伴的利益,同时也符合会员的利益,可在国家基础设施的运行中尽量减少重复和最大限度地提高效率。
2.4在WIGOS背景下,已充分认识到利用国家资料伙伴关系作为提高效率和效力的杠杆的潜力。例如,《WMO全球综合观测系统2040年愿景》(WMO-No.1243)大力提倡整合各会员的观测资料,包括NMHS和伙伴机构的资料。
3.关于地球系统资料国家合作的指导原则和建议
3.1推动各国加强地球系统资料合作的动力与推动国际资料交换的动力性质相似,可以简单地表述为:“资料共享为所有利益攸关方创造互惠互利”。
3.2在过去的二三十年里,地球系统资料被一致认为具有潜在的经济价值。最近,各种国家和国际经济分析表明,地球系统资料的经济影响最大的是免费和无限制[日本]的资料政策,共享所有可用的地球系统资料的好处远远超过成本。成本是指将资料出售给愿意并能够付费的用户所带来的潜在收入损失。
3.3资料收集、处理和分发的基本基础设施的可持续性应被视为会员的整体责任,而不仅仅是其NMHS的责任;所有国家实体遵守通过本决议制定的资料政策应被视为最大限度地发挥地球系统资料的社会经济效益的关键。
3.4因此,建议会员采用以下关于交换地球系统资料的国家级做法(另见附件3,关于公共-私营部门的参与):
(a)NMHS应努力成为国家一级地球系统资料的整合者,既要根据WIGOS框架提供的指导加强自己的观测系统,又要建立国内伙伴关系,并根据其为环境监测和预测目的获取、处理和分发观测数据方面的经验发挥国内领导作用;
(b)资料实践应与WMO的资料政策保持一致,以确保所有部门(公共、私营和学术界)的用户至少都能免费、无限制地调用附件1所述的、由NMHS获取的核心资料,而且不附带费用和任何使用条件;
(c)获取国际交换的核心资料的技术解决方案应完全符合免费和无限制的原则,以方便获取,并尽量减少数据检索和交付的任何费用;
(d)应欢迎和推进NMHS以外的实体提供观测数据,如通过尽可能广泛地开放获取WMO各系统,诸如WMO信息系统(WIS)和WIGOS及其技术工具;
(e)鼓励各会员除附件1所列最低限度资料之外,以最低限度的条件扩大其资料的提供范围。
3.5如果会员选择对交换推荐资料附加条件,他们不妨考虑使用WMO指导材料中说明的许可证形式。
4.与研究部门开展国内合作的指导原则和建议
4.1研究数据由大学、研究所和许多其他机构收集,在某些情况下是在有限的时间段内收集的。这些数据涉及地球系统的多个领域(大气、海洋、冰冻圈、水文、环境科学、空间科学等)。这些数据的多样性反映了地球科学学科、研究方向和研究方法的广泛性。
4.2开放资料政策被公认为能促进科学发展,能最大限度地提高数据的价值、效率和扩大能力以及公平性10。研究界的大多数数据提供者都是非商业性的,他们一般不能也不会对数据的使用收取费用。然而,他们可能会要求注明数据来源,不仅在作为科学出版物的基础时,而且在数据被纳入业务产品和服务时也是如此。
4.3鉴于研究作为成功进行天气预报的关键因素所具有的重要性,以及研究对WMO所有应用领域的持续贡献,与研究部门在数据方面的合作对WMO、NMHS和本组织会员的其他相关国内机构尤为重要。关于地球系统资料的使用,这种合作有两个主要方面,即(a)提供研究数据供业务使用,(b)获取NMHS和其他政府数据供研究部门使用。
(a)提供研究数据供业务使用。WMO长期以来一直将研究数据作为用于发展和支持业务服务的重要投入。例如,在业务天气预报中,许多关键的卫星数据是由研究或技术示范任务提供的,而这些任务最初并不是为业务目的设计或部署的。同样,在某些领域和某些应用领域,尤其是海洋学、冰冻圈服务和与大气成分有关的应用,绝大多数观测数据是由研究实体提供的;
(b)获取NMHS和其他政府数据供研究部门使用。有必要改善WMO业务部门和研究界之间的资料交换。研究项目往往依赖于外部环境数据和服务(包括天气预报),因此存在着内在的相互依赖性。统一数据格式和资料共享协议将促进急需数据的互用性、释用和高质量科学的进步。制定地球系统综合监测和预测方法所面临的科学挑战的广度和范围都非常大,即使是WMO最富裕的会员中资源最充足的NMHS也无法单独承担这项工作。因此,尽可能广泛地争取科学界帮助开展这项工作,符合WMO所有会员的利益。在可能的情况下,免费和无限制地提供所有NMHS的资料,并在可能的情况下提供与地球系统资料打交道的国内伙伴组织的数据,应被视为开展这种合作的一个关键因素。
4.4因此,这项政策呼吁NMHS和其他相关的政府数据提供者在与研究部门合作时采取以下做法:
(a)向所有公共资助的研究提供对它们获得或拥有的所有核心观测资料(如附件1所述)的免费和无限制的访问权,不收取费用并不附带使用条件;
(b)向所有公共资助的研究和教育团体免费提供对它们获得或拥有的所有推荐观测资料(如附件1所述)的访问权,供其在非商业活动中使用;
(c)向所有公共资助的研究提供对所有相关分析和预测数据及其他产品的免费[日本]访问权,用于其非商业性活动;
(d)尊重研究实体针对用于业务目的数据提出的归属要求。
——————————————
10FAIR资料原则(可查找、可获取、可互用、可重复使用)FAIR原则–GOFAIR(go-fair.org)是一个有用的框架,可用于共享研究资料,以实现最大限度的使用和重用。
附录3 在公共-私营参与中应用资料政策的指导原则
1.目的
1.1本指导原则的目的是通过公共和私营部门之间更好地共享资料,促进实施关于扩大和加强免费和无限制11地进行地球系统数据国际交流的政策。这些指导原则是基于这样的理解,即免费和无限制原则的应用在很大程度上取决于这两个部门之间健全、公平、透明和稳定的关系。
1.2公共和私营部门之间的大部分互动,包括共享或获取资料和信息,都是在国家一级进行的。然而,在国际一级运行的私营公司可与NMHS和不同国家的其他公共实体进行互动。NMHS和欧洲中期天气预报中心(ECMWF)和欧洲气象卫星应用组织(EUMETSAT)等国际组织也是国际资料的用户和提供者。任何与资料交换和共享有关的公私互动都必须在决定如何组织和提供天气、气候和水等服务方面尊重会员主权,包括采用国家和区域法律和政策,按照免费和无限制的原则提供资料和产品,并分配与公共安全有关的主要国家责任等方面(日内瓦宣言-2019)(决议80(Cg-18))。
2.WMO公共-私营参与高级别政策提出的总体指导原则
2.1日内瓦宣言-2019(决议80(Cg-18)):构建天气、气候和水行动共同体,其中提出了WMO公共-私营参与(PPE)高级别政策。该宣言反映了来自天气、气候和水等所有部门的利益攸关方之间合作和伙伴关系的新模式,这是联合应对与极端天气、气候变化、缺水和其他环境灾害有关的全球社会风险所必需的。该宣言涵盖了公共和私营部门之间资料共享和交换的几个方面。高级别PPE政策对本决议中的资料政策进行了补充,为会员和各部门的利益攸关方提供了以下总体指导原则:
(a)应在充分考虑国情并尊重知识产权的前提下,在各个层面推动扩大和拓宽免费、无限制的国际资料共享;
(b)所有利益攸关方都应促进和适用公平和透明的资料共享安排,并遵守质量和服务标准,以共同推动公益产品的提供;
(c)为建立和维护公平的竞争环境,所有利益攸关方应确保在获取附带使用限制的商业资料方面,公共和私营部门实体彼此之间应平等对待;12
(d)所有利益攸关方应承诺遵守关于提供资料和避免反竞争行为的相关国内和国际立法和政策;
(e)所有利益攸关方认识到彼此的相互依存性,应通过多部门参与来提高效率和更好地为社会服务,从而寻找机会加强全球基础设施的可持续性;
(f)应鼓励制定创新性资料交换机制和激励措施,以提高资料的可用性,解决现有的资料差距,促进更多的资料共享,并避免分散化。
3.公共和私营部门之间资料交换的指导原则
3.1提供和交换核心资料
——————————————
11“免费和无限制”的定义见附件4。
12欲获更多信息,请参见Zillman,John,WMO决议40的起源、影响和后果(WMO-No.1244)。
本决议草案恢复了对核心资料“免费和无限制”的国际交换政策(核心资料的详细说明见附件1)。此外,“免费和无限制”的新定义明确指出,这些资料应免费提供,不附加使用条件。在应用这一政策交换核心资料时:
(a)会员应确保所有部门——公共、私人和学术界——的用户都能免费、无限制地获取已申报的核心资料,且不附带任何使用条件;
(b)如《日内瓦宣言-2019年》(决议80(Cg-18))所述,公共和私营部门之间的合作应以透明方式进行,并应旨在为造福社会,加强[加拿大]公共和私营部门的共同利益[加拿大];
(c)会员应确保,如果是从私营部门数据提供者那里购买的核心资料,这些数据集应得到相应的许可,以便进行免费和无限制的国际交换;
(d)获取国际交换的核心资料的技术解决方案应完全符合“免费和无限制”的原则13;
(e)负责授权使用WIS的会员常任代表(PR)(见《WMO信息系统手册》(WMO-No.1060))应授权不受阻碍地获取核心资料;
(f)认识到地球系统数值天气到气候预报(NEWP)14系统的发展以及产品和服务质量的提高取决于能否获得更多的地球系统数据;鼓励各会员根据免费和无限制的原则扩大其数据的提供范围。此外,许多会员和国际组织采取的无限制[秘书处]和免费获取所有公共数据的做法,极大地扩大了向所有其他会员提供免费和无限制的高质量数据的范围。
3.2提供和交换推荐资料
虽然鼓励会员对其提供的推荐资料适用免费和无限制的国际交换原则,但这些数据集可能有使用条件,例如用于商业目的。此类条件的提出者应遵循以下总体原则:
(a)公平、透明地设定使用条件;15
(b)公平竞争环境——同样的规则适用于将数据集用于商业目的的公共和私营实体;16
(c)避免反竞争行为(例如,为了给公共部门实体或其分拆机构的商业活动创造竞争优势而阻止获取公共数据)应被视为不遵守高级别政策(《日内瓦宣言》);
(d)会员应提供推荐资料的目录,以便利其在既定条件下的使用。欧洲经济区国家气象局经济利益集团(ECOMET)在欧洲的经验为此类编目和为统一同一地理区域中不同国家规定的使用条件提供了良好的实践;
(e)在交换附有使用条件的数据时,应向最初和以后的接收者说明数据创建人提出的条件。
3.3关于获取公共数据的区域(如欧洲联盟)或国家开放资料政策要求包括NMHS在内的公共机构免费、无限制[日本]地提供其所有数据;此外,可能还要求为免费获取提供便利,并有可能收回复制、提供和分发所产生的边际成本。这种资料政策有利于私营部门,并可刺激商业机会。因此,私营部门的利益攸关方应在经济上合理的情况下,考虑互惠的资料共享办法,特别是与拯救生命和保护财产有关的关键服务所需的数据。这样做的前提是,企业的所有部门都承诺承担社会责任,并为公益产品的提供做出贡献。
——————————————
13在通过该决议草案时,主要是通过WMO信息系统(WIS)获取会员提供的核心资料;也可以提供其他获取方式(ftp服务器或类似方式)。
14“NEWP”是“NWP”缩写的延伸,反映了WMO科学咨询专家组建议的数值模拟和预测的新方法。
15更多详情请参见《公共-私营部门参与的指导原则》(WMO-No.1258)。
16更多详情请参见《公共-私营部门参与的指导原则》(WMO-No.1258)。
4.获取私营部门的数据
4.1WMO的许多文件都认识到了私营部门制作的数据的快速增长(参见:日内瓦宣言-2019(决议80(Cg-18))、PPE指导原则(WMO-No.1258)、WMO战略计划2020–2023(WMO-No.1225)、WMO新兴数据问题指导原则(WMO-No.1239)、WIGOS2040年愿景(WMO-No.1243))。从政策和商业模式的角度看,这些数据的主要区别在于它们是通过私人投资制作的,因此有特定的私人部门所有者。私营部门需要投资回报;因此,商业模式显然是“营利性的”;不过,与私营部门密切协商制定的日内瓦宣言-2019(决议80(Cg-18))的通则条款鼓励在互利、公平和透明的安排下与其他部门的利益攸关方共享资料。
4.2WIS和WIGOS的概念既承认又支持私营部门的资料纳入国家和国际两级的WMO系统,这种方法可望带来效率、创新并支持可持续性。对准确和可靠的用户特定服务的需求以及对新一代天气和气候智能产品的需求(例如在城市地区和特大城市)将不可避免地要求将私营部门的数据更多地纳入高分辨率NEWP的资料同化中。
4.3大力鼓励各会员促进公共部门与活跃在该国的私营公司之间的对话,并考虑利用私营部门的数据来填补空白和优化国家综合观测网络。为此,建议考虑以下因素:
(a)采用通用方法进行质量控制和维护;
(b)采用相同的标准和建议的做法和程序,例如WMO或其他相关组织制定的标准和程序,以确保互操作性;
(c)建设集体能力和创新方法;17
(d)采用适当的监管框架,包括许可证和认证机制,使这种合作能够与各自独立的监督相结合。
4.4交换公共部门从私营部门购买的资料
随着私营部门在提供观测数据或全球NWP方面的活动越来越多,在一些国家,公共部门实体(如NMHS)将从私营公司购买全球或区域数据集。向其他会员重新分发这些数据集的条件可能因许可证协议而有所不同。鼓励会员就购买私人数据集用于其业务的需求和附加值与其他会员进行磋商,特别是与那些运行全球或区域NWP的会员协商。会员可根据经济分析,考虑购买带有国际再分配许可证的商业数据集(作为核心资料或推荐资料),并考虑建立与
其他会员适当分担费用的模式,同时铭记所有各方的利益,以及通过决议草案中带“须”字的条文承诺,在免费和无限制的基础上交换所有已申报的核心资料。
5.关于使用和交换非NMHS资料和非常规资料的通用指导原则
5.1非NMHS资料包括数量不断增加的传统第三方数据、新的传感器数据或来自“物联网”的非常规资料(通常作为智能系统的副产品产生,而不是用于气象或相关目的)。鼓励NMHS详细研究国家资料状况,并根据WIGOS的原则,努力牵头开展这些资料的整合。许多新资料来自私营部门,为创新性服务提供了机会。同时,NMHS的主要责任仍然是维护经证明质量良好的基准数据集,符合WMO对质量和可追溯性的要求。在大多数国家,这些资料构成了气候变化研究和评估所需的长期资料系列。
——————————————
17更多信息请参见《WMO新兴数据问题指导原则》(WMO-No.1239)。
5.2在国家一级组织这种资料交换时,国家监管机构(如果特别指定,否则默认为NMHS)需要建立跨各部门和各学科的通用质量控制程序,以确保遵守WMO和其他有关组织制定的国际要求。此外,在提供必要服务(例如减少灾害风险的服务)中运行此类数据时,必须考虑数据提供的连续性,以避免中断。
5.3WMO资料政策没有专门涉及非常规资料的国际交换。然而,人们认识到,这些资料对WMO各业务领域所提供的服务的重要性在未来几年内将会增加。因此,WMO提供了《WMO新兴数据问题指导原则》(WMO-No.1239)。作为实施本决议草案的一个重要组成部分,WMOINFCOM将监测这些问题,并将考虑是否需要进一步的指导或根据需要对规范做修订。


- 联系我们
- 联系电话:(010)68409247 68407975
- 主办单位:中国气象局气象干部培训学院
- 地址 : 北京市中关村南大街46号中国气象局气象干部培训学院 邮编 : 100081